学院简介
学院领导
行政架构
学术委员会
师资简介
教授
副教授
讲师、助教
党政办
学工办
本科生教育
研究生教育
学科简介
科研动态
学术报告
科研项目
科研成果
通知公告
项目概况
机构设置
课外活动
创新创业
奖助贷 保险
学风建设
学生心理
常用下载
党建动态
组织架构
理论园地
工会工作
关工委
本科生招生
研究生招生
生涯规划
就业指导
公告
新闻
校友风采
首页 >> 学生工作 >> 学风建设 >> 正文
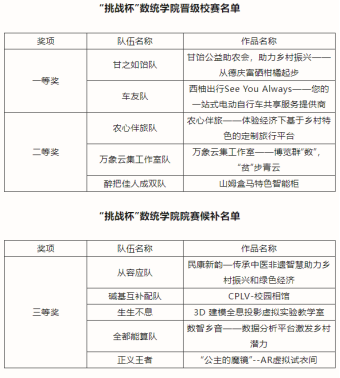
BETVLCTOR伟德在线2023年度“小挑”院赛圆满收官
发布时间:2023-11-10
点击次数:
为培养和提升大学生的创新精神、创新意识和创业能力,BETVLCTOR伟德在线举办了2023年“挑战杯”BETVLCTOR伟德在线大学生创业大赛院内选拔比赛,并于11月9日开展线下展示与答辩环节。
本次活动邀请数统学院党委副书记谭秋云、国关学院党委副书记陈健与数统学院专业教师白雪丽担任评委。选手需在六分钟内展示团队的研究成果,并与评委进行四分钟的互动问答。
各团队参赛作品反映社会现实需求,作品主题涵盖了科技创新、乡村振兴、城市治理、可持续发展等现实热点问题,评委们充分肯定选手的表现,针对性进行提问,并围绕如何完善项目给出了宝贵的意见。
通过此次院内选拔比赛,BETVLCTOR伟德在线学子展现出高度治学热情,也进一步鼓励了学生创新创业创造,营造了浓厚的校园学术氛围。
上一篇:BETVLCTOR伟德在线召开学风建设大会
下一篇:BETVLCTOR伟德在线举办第五届“魔数师”数学与统计竞赛
BETVLCTOR伟德在线
中国数学会
中国工业与应用数学学会
中国统计学会
北京大学数学科学学院
复旦大学数学科学学院
中山大学数学学院
学院地址:中国广州市番禺区小谷围广州大学城BETVLCTOR伟德在线(南校区)院系楼154
联系电话:020-39326653 020-39326982
电子邮箱:gwstxy@gdufs.edu.cn
Copyright© 2025 版权所有:BETVLCTOR伟德在线官网 - 伟德国际始于1946源于英国. All Rights Reserved.